Thursday April 2026

হটলাইন

সেবা এবং ধাপ

নং শিরোনাম সেবার ধাপ কার্যকলাপ
  
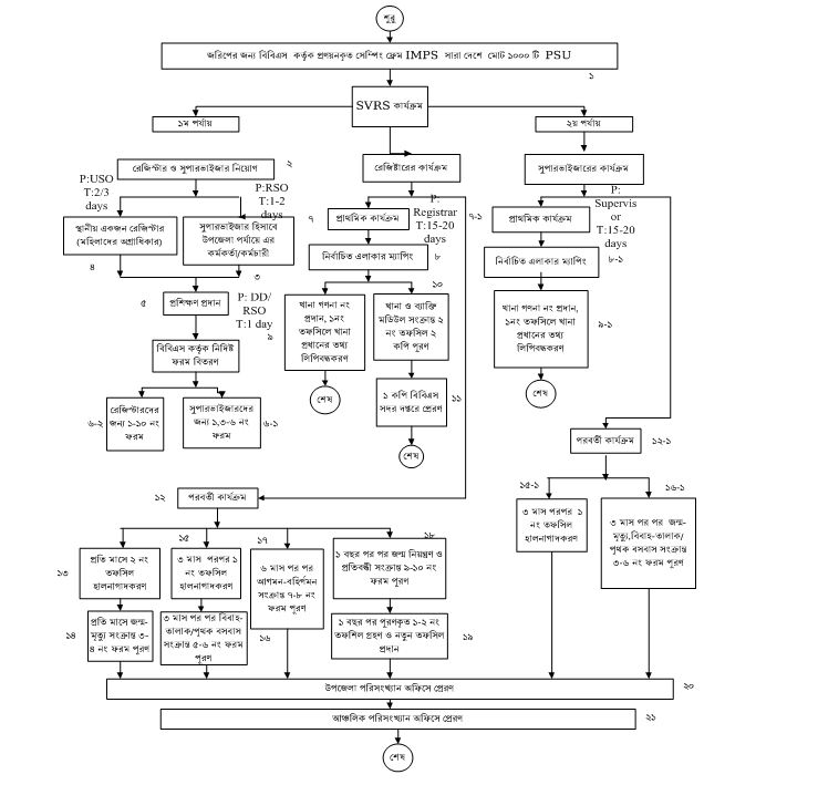
মনিটরিং দি সিচুয়েশন অব ভাইটাল রেজিস্ট্রেশন সার্ভে দেখুন
কৃষি শুমারি দেখুন
প্রধান প্রধান ফসলের পূর্বাভাস জরিপ দেখুন
মাল্টিপল ইন্ডিকেটর ক্লাস্টার সার্ভে দেখুন
অর্থনৈতিক শুমারি দেখুন
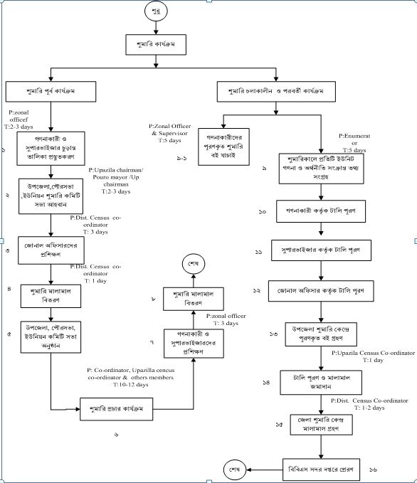
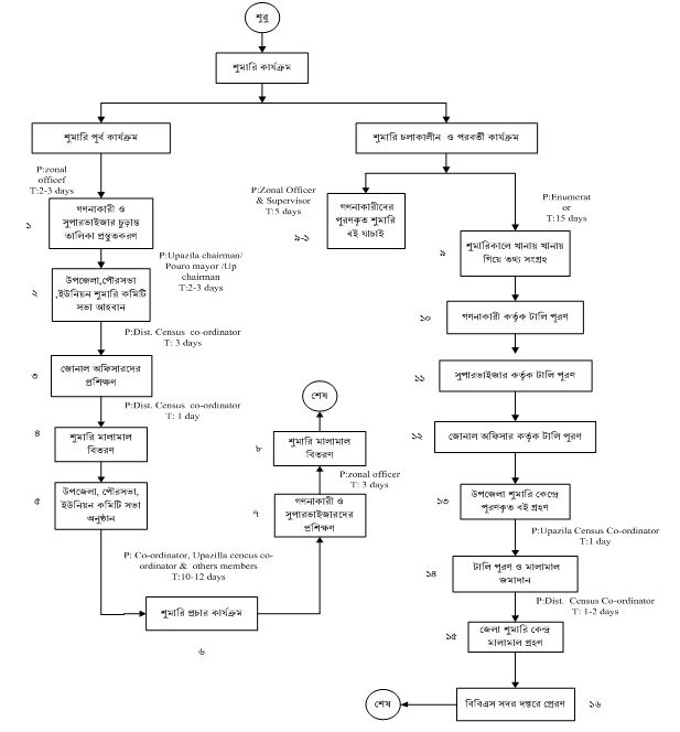
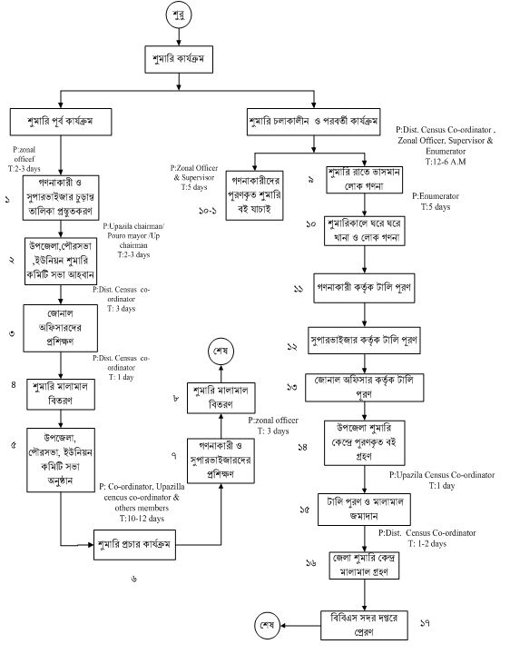
আদমশুমারি ও গৃহগণনা দেখুন
জনসংখ্যা বিষয়ক পরিসংখ্যান দেখুন
দেখছেন ১ থেকে ৭ পর্যন্ত, মোট ৭ এন্ট্রি

এক্সেসিবিলিটি

স্ক্রিন রিডার ডাউনলোড করুন